Redesigning a companion for transitioning to a plant-based diet

VegWay

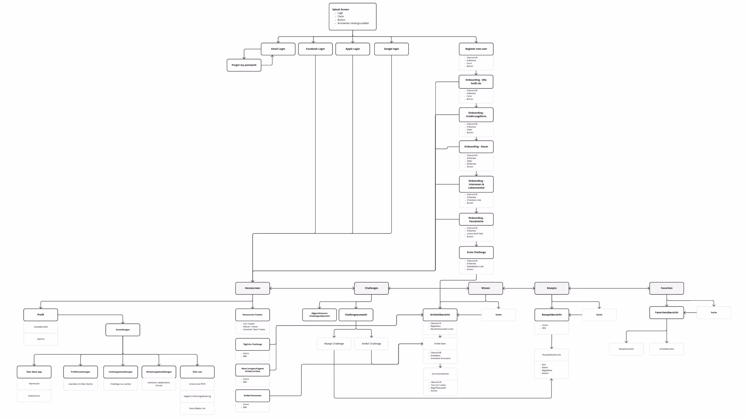
Four app wireframes for a delight feature, which helps user to learn about vegan nutrition through small articles

My role

Concept developement

Software developing

UI & UX Design

Video editing

My team

Nicole Krein Jun Wang

Redesigning through an iterative process

In the application design course, a digital product should be redesigned through iterative product development.

We decided to redesign the VeganStart app from Peta. This app helps users transition to a vegan diet. It features a 30-day program designed to aid in the transition, and includes not only recipes but also a collection of information on vegan topics.

Get to know the app in order to improve it

After analyzing the app, which gave us insights into its functions, user opinions, and weaknesses, we conducted a competitive analysis.

Mapping the entire screen flow revealed weaknesses in the app's usability. Specifically, the navigation can be convoluted and confusing at times. These analysis steps allowed us to generate key learnings about our app.

Motivation is not a priority.
The challenge approach is good, but has great potential for improvement.
The app sometimes has a childish design and does not meet the target audience.
Sometimes there is too much text on screens, which can make them visually unappealing.
Users are unable to cater to personal interests when it comes to topics and recipes.
The 30-day program for transitioning to a vegan diet may be too short, as it often takes longer to make a successful transition.

We decided to pay close attention to these key learnings during the process.

Reaching out to our target audience

To refine our user profiles, we conducted interviews with app testers and a survey. The survey included questions about the person's demographics, dietary preferences, motivation, and duration of transition.

What we have learned

One of the most important findings from the survey is that our target audience desires motivation and support, particularly through information. About one third of the respondents reported that accumulating knowledge helps them stay motivated during dietary changes.

The interview helped us answer the question of what factors aided in transitioning to a plant-based diet and what features an app should provide for users to learn about vegan topics. Additionally, we gained valuable insights into the user group.

user persona 1
Vegetarians who are interested in transitioning to a vegan diet
user persona 2
Vegans who want to keep up with vegan products and news
user persona 3
Omnivores who are curious about vegan or vegetarian diets

Our user group consists of several distinct groups of people.

Setting the right direction

After reviewing our collected information, we formulated "How Might We" questions to help determine the requirements directed towards our app.

By creating a Kano model, we gained a clear understanding of the functions that are relevant to users and were able to prioritize them.

We used the Kano model to identify a lack of features or incentives that would encourage long-term use of the app.

Something that would motivate users

Using Crazy 8, we developed several ideas for delight features. We decided on an extensive knowledge database as our delight feature, which contains countless articles on all aspects of a plant-based diet. These articles include animations that educate and motivate users. With this feature, we hope to establish a foundation for sustainable user motivation.

How do we motivate with design?

We also explored the concepts of Behavioral Design and Nudging to motivate users through design. This approach helped shape our wireframes, which we subsequently tested with users.

Four app wireframes for a delight feature, which helps user to learn about vegan nutrition through small articles

The wireframes for the delight feature that we tested with users.

How can we make the app more attractive and user friendly?

In the next step, we created mood boards for several styles, and decided on a style that corresponds to our user group. To further define our design, we established branded interactions. Our app should be personal, motivating, and friendly.

In addition, we have designed a new information architecture based on the tested wireframe screenflow. To simplify the usage of the app, we have also used familiar conventions in app design.

The new information architecture simplifies app usage by utilizing familiar design conventions in the app design.

Creating a design system

The design incorporates several color palettes featuring green, yellow, blue, and gray tones. The overall color scheme is natural and calm, but the selection is strong enough to create contrasts.

In addition to the sans serif main font, we wanted to use a serif font in headings to highlight our information hierarchy.

A diagram that shows the different colors and font styles used within the designed app

The new visual design supports the updated visual identity of the app.

A new identity for the app

We renamed VeganStart to VegWay because the original name did not appeal to our target audience. Our audience includes not only beginners of a vegan or vegetarian diet but also those who have been on this path for a while.

We found the metaphor of "way" suitable because a change in diet can be a winding path that takes time and effort to navigate.

Visually separate contents from each other

Images and illustrations separate the content into recipes and knowledge articles. The content within the app is arranged in UI cards.

Separating content through image and illustration adds additional information to UI cards.

Integrating the new identity into the app

The illustrations in this project are based on graphics from unDraw. The graphics were adapted to our color palette and mostly consist of several composite graphics to create a consistent appearance.

This project allowed us to carry out a method-based design process and gain experience with nuances such as micro interactions and nudging, as well as other small design elements. The redesign aims to not only assist a growing target audience in transitioning to a vegan diet, but also to contribute to climate goals and reduce the consumption of animal-based foods.

The illustrations within the app are largely animated and serve to visually illustrate the information presented in the articles.

During onboarding, the app is customized to the user's interests and desired dietary preferences.

The app contains extensive articles on vegan topics. Daily challenges and animations motivate users to read. A quiz can review and summarize what has been learned.

The app features a friendly and motivating design. Its vegan recipes are adapted to users' food preferences.

eTransport

Streamlining patient transport processing

Lumos

Designing an interface for delivery biker

Back to top